Saturday April 2026

হটলাইন

সেবা এবং ধাপ

নং শিরোনাম সেবার ধাপ কার্যকলাপ
  
গ্রাম ভিত্তিক প্রশিক্ষণের প্রসেস ম্যাপ দেখুন
নিরাপত্তা সেবার প্রসেস ম্যাপ দেখুন
মৌলিক প্রশিক্ষণের প্রসেস ম্যাপ দেখুন
ক্ষুদ্র ঋণ সেবার প্রসেস ম্যাপ দেখুন
পেশাভিত্তিক প্রশিক্ষণের প্রসেস ম্যাপ দেখুন
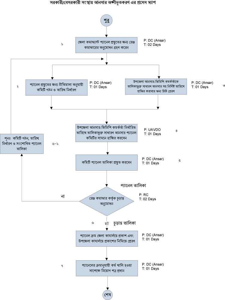
আনসারের প্রসেস ম্যাপ দেখুন
দেখছেন ১ থেকে ৬ পর্যন্ত, মোট ৬ এন্ট্রি

এক্সেসিবিলিটি

স্ক্রিন রিডার ডাউনলোড করুন